食品安全一直是人们非常为关注的话题,2月15日,三全、科迪、金锣等在内的11个厂家的40个批次产品的非洲猪瘟病毒核酸经检验呈阳性,也就是说它们采用的猪肉原料均是感染了非洲猪瘟的病猪。
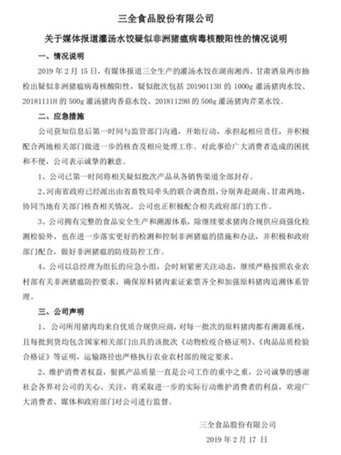
方舟天下:三全食品发布的公告
2月17日,三全食品发布了公告,公告称,公司已第一时间将相关疑似批次产品从各销售渠道封存,公司也积极协同当地有关部门核查情况。2月18日一早,三全食品股票大幅低开6.6%。此事件让三全食品受到了极大的“打击”,不仅是股价受到了震荡,品牌美誉度也大打折扣。
我国频发的食品安全事件常常让人提心吊胆,吃下去的每一口都不确定是否安全,而这一问题在欧美国家,早已从源头将危险和民众隔离,也为民众的健康提供了有力的健康“屏障”。
德国:一枚鸡蛋都要从头溯源
德国在食品安全方面属于典型的“吃一堑长一智”,在2011年,德国发生了鸡蛋中的二恶英超标的食品安全事件。事件爆发后,德国食品安全管理部门通过溯源,找到了这次事件的“罪魁祸首”——石荷州一家饲料厂用含有二恶英的工业用脂肪生产饲料,鸡吃了这种饲料必然会直接影响到鸡蛋。之后,政府根据追溯到的信息启动了应急预案,采用召回、销毁、宰杀的方式有效阻止了事态的扩大。
也正是因为这一次的教训,德国之后在鸡蛋的“身份”上下足了工夫,每一枚鸡蛋都印有10位编码,编码代表下了这枚鸡蛋的母鸡的生活方式、饲养方式、来源国家、养鸡场编号,只要上网搜索一下编码,就可以查到这枚鸡蛋的完整“身份信息”。
英国:严重违反食品安全法将有牢狱之灾
英国19世纪中期食品安全问题也十分堪忧,1850年,反掺假运动的领导者阿瑟·哈塞尔医生就通过显微镜分析食物样品,发现食品中含有许多有毒物质,这一报告也被《柳叶刀》刊登,一时间全英国一片哗然。
1986年,英国爆发了疯牛病事件,然而当时的保守党政府将此隐瞒了10年,事件暴露后,世界各国纷纷禁止进口英国牛肉和牛肉制品。在这之后,英国建立了食品标准局,专门从事监督、评估和检查食品安全监管机关的相关执法活动,1990年,英国颁布了《食品安全法》,违法者不仅要付出巨额的经济赔偿,还会受到行政处罚甚至牢狱之灾。
加拿大:奶牛有电子“身份证”验明正身
一直被视为福利待遇、生活环境优渥的加拿大,在食品安全问题方面做得也是十分到位,并多次获得OECD成员国食品安全排名前几位的殊荣,OECD的36个成员国涵盖了当今世界最发达的资本主义国家,其排名评选也代表了当今世界食品安全的最高标准。
以牛奶为例,加拿大出售的牛奶分为普通的和有机的,产出有机牛奶的奶牛不仅不服用抗生素,就连饲料都不能是使用过化肥杀虫剂的,除此之外,奶牛还必须吃土豆和玉米,以增加产出的牛奶中蛋白质的含量。
加拿大所有的奶牛都有一个电子的“身份证”,并且都要在卫生部门登记,如果奶牛出现了问题,可以直接追溯到某一头奶牛身上。这一个实例就可以说明加拿大全国对于食品安全的重视,加拿大获此殊荣也是实至名归。
欧美国家对于食品安全的重视也让越来越多的人选择海外移居,当然,除了优渥的福利待遇、良好的生活环境以外,随着CRS的落地,高净值家庭也开始为自己的海内外资产“另寻出路”。一个海外身份不仅可以享受到高质量的生活,还可以进行海外资产、房产规划,对于高净值家庭来说实乃一举多得之事。
